2025年12月3日,以太坊主网将激活名为”Fusaka”的重大升级,这是继5月Pectra升级后的第二次硬分叉。Fusaka的名字源自两个内部升级代码名称——Osaka(执行层升级)和Fulu(共识层升级)的合并。
什么是Fusaka升级?
Rollup目前承载了以太坊的大部分交易和手续费收入,但它们仍受到发布回L1的数据量以及成本的限制。Fusaka升级旨在缓解这种压力。其主要功能PeerDAS(对等数据可用性采样)允许验证者无需下载所有内容即可验证Rollup数据块,从而降低带宽和存储需求,同时大幅提升数据吞吐量。
与此同时,”Blob-Only Parameter”(简称BPO)、新的gas和区块大小限制以及历史过期的调整,使区块链能够适应多次的容量提升。
从Merge到Fusaka:以太坊发展路线图
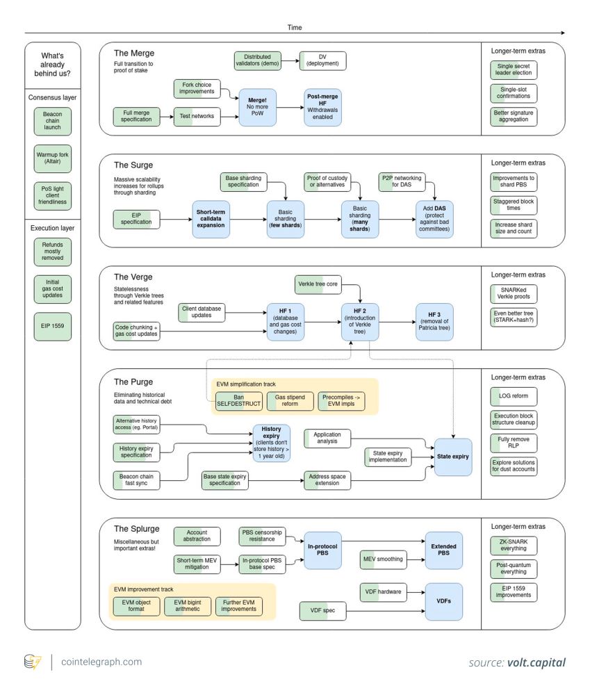
要了解Fusaka的定位,不妨回顾一下以太坊的发展历程。The Merge(2022年)使以太坊从工作量证明机制转变为权益证明机制,能耗降低了约99.9%。Shapella(2023年)实现了质押以太币的提取,将单向质押系统转变为流动性系统。
Dencun(2024年3月)引入了EIP-4844″blob”,这是一种用于Rollup的更便宜的临时数据通道。Pectra(2025年5月)增加了EIP-7702账户抽象功能,并重新调整了质押参数。
这些升级与Vitalik Buterin简略的路线图相符:Merge、Surge、Verge、Purge和Splurge。Fusaka是首个同时推动所有这些功能的升级。

PeerDAS、blobs和更大的区块
Fusaka的核心扩容方案是EIP-7594,即PeerDAS。PeerDAS不再要求每个完整节点下载完整的Rollup数据块,而是将其分割成更小的单元,并使用抽样和纠删码技术,使验证节点仅获取随机片段。
EIP-7892引入了BPO分叉,这是一种小型硬分叉,仅更改三个与Blob相关的参数。Fusaka之后,以太坊可以根据L2需求的增长,以更小、更频繁的方式提升blob容量。
在执行方面,Fusaka更新了gas和区块大小:有效区块gas目标值从目前的4500万大幅提升。EIP-7825限制了单笔交易可使用的gas量,而EIP-7934则增加了10 MB递归长度前缀(RLP)区块大小限制。
用户体验、安全性和开发者工具
Fusaka的改进并非仅着眼于容量,有多个EIP还专注于用户体验、安全性和开发者操作便捷性。
EIP-7917使下一个epoch的提议者日程完全确定,并且可以通过信标根在链上访问。这对于基于Rollups和预确认的方案至关重要。
在用户体验方面,EIP-7951增加了secp256r1预编译,使以太坊原生支持P-256签名,该曲线被Apple的Secure Enclave、Android Keystore、FIDO2和WebAuthn密钥所采用。
开发人员获得了EIP-7939,即计算前导零的操作码,它使得位级数学运算、大整数运算以及一些零知识证明电路的实现成本更低、难度更低。
谁获益:L2节点、验证节点和以太坊持有者
对于L2生态系统而言,PeerDAS和BPO分叉相结合,使得数据更便宜且更丰富。分析师估计,Fusaka加上首个BPO分叉可能会在一段时间内将L2数据费用降低40%至60%。
对于节点运营商和验证者来说,Fusaka减轻了一些负担,但也增加了其他负担。采样和历史过期减少了节点需要下载和存储的数据量,使得新节点更容易同步到最新区块。
对于ETH持有者而言,以太坊网络底层正在被调整为L2级别的高容量结算和数据引擎,最低费用和blob定价也进行了调整,以吸引更多交易活动在以太坊上进行结算。
Fusaka之后:Glamsterdam及迈向10万TPS之路
下一个名为Glamsterdam的升级预计将于2026年推出,其两大亮点是:提议者构建者分离(ePBS)和区块级访问列表(BAL)。
PeerDAS和BPO分叉推动了Surge的发展。历史记录过期时间的延长和点对点(P2P)的调整则体现了Verge和Purge的主题。如果以太坊能保持这样的节奏推进,那么Fusaka将更多地被视为一个转折点。
其目标是在不放弃最初使网络具有价值的去中心化特性的情况下,支持每秒10万笔交易的模块化堆栈。
本网站所有区块链相关数据与资料仅供用户学习及研究之用,不构成任何投资建议。转载请注明出处:https://www.lianxinshe666.com/2025/12/01/%e4%bb%a5%e5%a4%aa%e5%9d%8afusaka%e5%8d%87%e7%ba%a7%e6%b7%b1%e5%ba%a6%e8%a7%a3%e6%9e%90%ef%bc%9a12%e6%9c%88%e7%a1%ac%e5%88%86%e5%8f%89%e5%a6%82%e4%bd%95%e9%87%8d%e5%a1%91%e5%8c%ba%e5%9d%97%e9%93%be/