
什么是Spectral?
Spectral是一个将人工智能、机器学习和Web3去中心化功能融合的操作系统平台。该平台旨在为区块链行业带来高效且可适应的人工智能解决方案,通过AI代理和机器学习推理为Web3去中心化应用提供必要资源。
Spectral采用去中心化且严格的流程来确保链上AI和机器学习活动的验证。作为一个自主系统,它几乎不需要人工干预,利用推理链(Inferchain)确保AI代理与机器智能网络之间的通信。
市场机遇与项目背景

AI代理正从简单的机器人发展为能够管理高级任务的复杂自主系统。中心化AI通常限制了可扩展性和伦理透明度,而区块链通过使去中心化的AI代理能够在链上自主运行来改变这一局面。
Spectral于2023年推出其机器智能网络,最初专注于Web3信用评分作为首个应用。该项目使模型开发者能够利用链上数据改进信用评估,创建了”推断经济”的基础。

随着AI代理市场预计到2030年将达到471亿美元,年复合增长率为45.1%,这些发展标志着AI代理在Web3中的重要性日益增加。
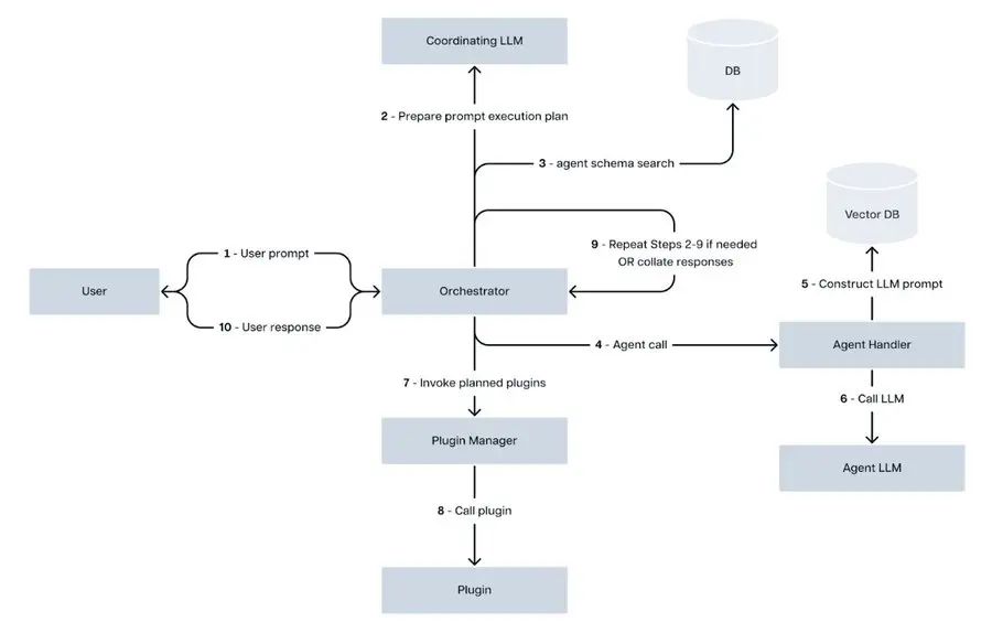
技术架构与协议
Spectral Syntax是一个旨在解决中心化AI模型局限性的平台,允许用户使用针对Solidity代码优化的大型语言模型创建基于区块链的AI代理。通过对话界面,用户可以构建和探索自定义的链上代理。


Spectral的未来路线图包括在2024年底推出InferChain,旨在完全去中心化代理的创建、所有权和操作,支持一个无需信任的框架。
团队与融资情况
Spectral的联合创始人是Sishir Varghese和Srikar Varadaraj。Srikar拥有纽约大学的计算机科学博士学位和哥伦比亚大学的机器学习硕士学位,专长于AI基础设施、密码学和去中心化身份系统。
在融资方面,Spectral在2022年由General Catalyst和Social Capital领投的一轮融资中筹集了2300万美元,使其总融资额达到3000万美元。其他知名投资者包括三星和Gradient Ventures。

代币经济学分析
$SPEC代币是Spectral去中心化代理生态系统的核心,运行在Syntax网络上,支持治理、激励参与和价值交换。作为ERC-20代币,持有者可以对关键提案进行投票。

截至2024年10月30日的市场数据:
- 市值:1.2657亿美元(排名第335位)
- 完全稀释市值(FDV):10.5亿美元(排名第116位)
- 流通供应量:1205万SPEC(占总供应量的12.05%)
- 总供应量/最大供应量:1亿SPEC
激励与质押机制
Syntax网络使用双层激励系统。用户支付交易和使用费用来与代理交互,而创建者根据代理的性能获得这些费用的一部分。质押$SPEC提供了额外的好处。

主要解锁事件:2025年5月6日将解锁600万代币(总供应量的6%),其中380万用于投资者,220万用于团队成员。

竞争格局分析
去中心化AI代理领域正在增长,Bittensor、Autonolas和Virtuals Protocol等项目在链上自动化和智能方面处于领先地位。

价格预测分析
根据预测模型,SPEC代币的价格走势如下:
| 年份 | 潜在最低 ($) | 平均价格 ($) | 潜在最高 ($) |
|---|---|---|---|
| 2026年 | $0.039464 | $0.078634 | $0.1178036 |
| 2027年 | $0.037991 | $0.068898 | $0.0998048 |
| 2028年 | $0.068564 | $0.118249 | $0.167934 |
| 2029年 | $0.150615 | $0.323036 | $0.495457 |
| 2030年 | $0.128092 | $0.249222 | $0.370352 |
| 2032年 | $0.231168 | $0.429153 | $0.627138 |
| 2037年 | $2.19 | $3.91 | $5.63 |
免责声明:本文只为提供市场讯息,所有内容及观点仅供参考,不构成投资建议。投资者应自行决策与交易。
本网站所有区块链相关数据与资料仅供用户学习及研究之用,不构成任何投资建议。转载请注明出处:https://www.lianxinshe666.com/2026/01/07/spectralspec%e6%b7%b1%e5%ba%a6%e8%a7%a3%e6%9e%90%ef%bc%9aai%e4%b8%8e%e5%8c%ba%e5%9d%97%e9%93%be%e8%9e%8d%e5%90%88%e7%9a%84%e5%8e%bb%e4%b8%ad%e5%bf%83%e5%8c%96%e4%bb%a3%e7%90%86%e7%94%9f%e6%80%81/